亚l博体育app下载

欢迎进入云南亚l博体育app下载网站! 今天是:
分享到:
信息公开
基本信息
企业管理
人事任免
招采公告
经营运营
业绩考核
资产处理
企业文化
投资领域
工作分工

您现在所在的位置: 首页 > 信息公开 > 基本信息 > 工作分工

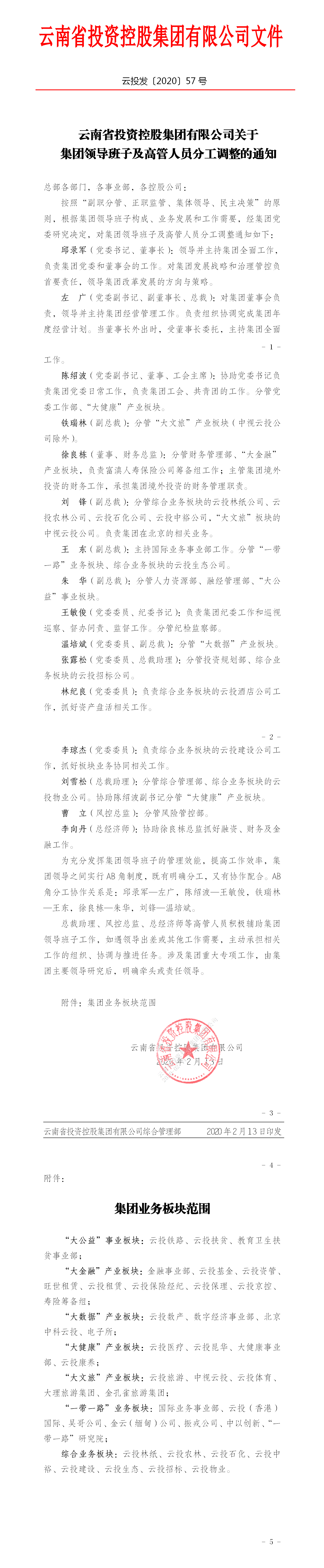
亚l博体育app下载关于集团领导班子及高管人员分工调整的通知
日期:2020-03-04



关于云投 集团简介 集团领导 股权架构
新闻中心 集团要闻 媒体报道 综合信息 行业资讯 通知公告
企业文化 核心价值观 文化理念 愿景
投资领域 基础产业/业务 主导产业/业务
人才发展 用人理念 人才招聘 在线学习 联系方式 在线留言
友情链接 参控股公司 政府网站
扫一扫关注我们
云投微站
扫一扫关注我们
云投微信
中国·云南·昆明市人民西路285号
Copyright (c) 2011-2018 亚l博体育app下载 版权所有 @2022 版权所有-1
XML 地图